11. Simple Numerical Algorithms II#
Last time#
How to evaluate the efficiency of your algorithm?
Orders of growth and big Oh notation
Searching algorithms
Today#
Searching algorithms#
Searching an element in an UNSORTED list
def searchEx(L, target): exist = False for i in range(len(L)): if L[i] == target: exist = True break return exist
The computational complexity of
searchExis \(O(n)\).
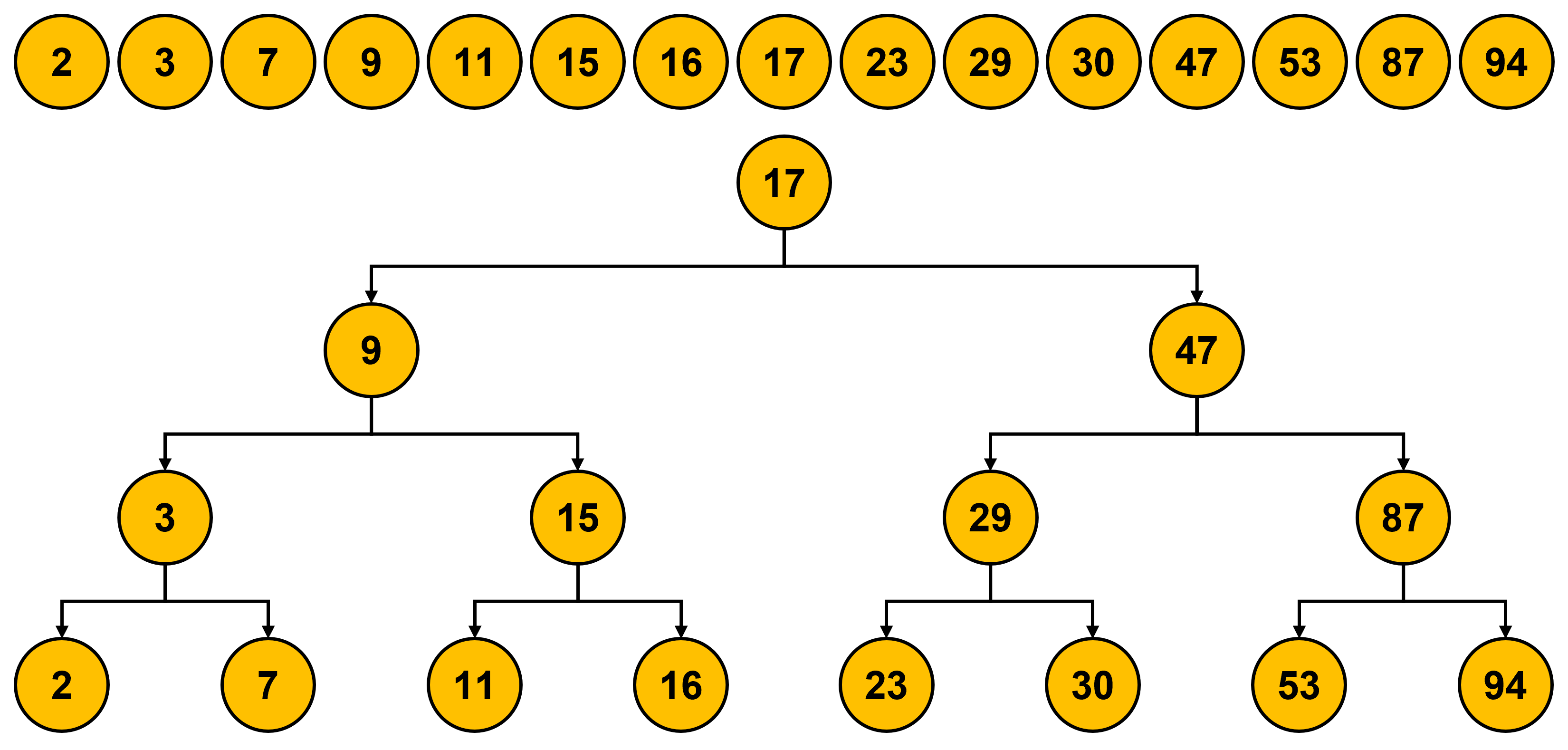
Searching an element in an SORTED list
def searchEx2(L, target): exist = False for i in range(len(L)): if L[i] == target: exist = True break elif L[i] > target: break return exist
The computational complexity of
searchEx2is still \(O(n)\).
Searching an element in an SORTED list with different method
def searchBi(L, target): def search(L, target, low, high): if high == low: return (L[low]==target) mid = (low + high)//2 if L[mid] == target: return True elif L[mid] > target: if low == mid: return False else: return search(L, target, low, mid-1) else: return search(L, target, mid+1, high) if len(L) == 0: return False else: return search(L, target, 0, len(L)-1)
The computational complexity of
searchBiis \(O(\log{n})\).
Should we sort the list first?#
Method |
Sorted? |
Computational complexity |
|---|---|---|
Linear search |
\(\chi\) |
\(O(n)\) |
Linear search |
\(\checkmark\) |
\(O(n)\) |
Bisection search |
\(\checkmark\) |
\(O(\log{n})\) |
Should we sort the list before we searching something?
Assuming the computational complexity of sorting algorithm is \(O(sorting)\), the question becomes
Is \(O(sorting) + O(\log{n}) < O(n)\) true?
\(O(sorting) < O(n) - O(\log{n}) \approx O(n)\)
The complexity of sorting algorithm is \(O(n)\) at least. It seems to be worthless if we sort the list before searching. However, sometimes we will do a lot of searches instead of searching once. In this case, the overall complexity will be different.
\(O(sorting) + k \cdot O(\log{n}) < k \cdot O(n)\)
Sorting algorithms#
A. Monkey sort (Bogo sort)#
While list is not sorted, random shuffles the list until it is sorted.
Cases
\(O()\)
Note
Best case
\(O(n)\)
\(O(n)\) for checking whether it is sorted
Average case
\(O(n \times n!)\)
\(O(n!)\) for random shuffle, \(O(n)\) for checking every time
Worst case
\(O(\infty)\)
You never get sorted result
B. Bubble sort#
Compare consecutive pairs of elements
Swap them such that smaller is first
Repeat it until no more swaps have been made in one loop
Cases
\(O()\)
Note
Best case
\(O(n)\)
for checking whether it is sorted
Average case
\(O(n^2)\)
for comparison and swapping
Worst case
\(O(n^2)\)
for comparison and swapping

C. Selection sort#
Find the minimum element in a list
Swap it with the first element of list
Repeat it in the remaining sub-list
Cases
\(O()\)
Note
Best case
\(O(n^2)\)
for comparison
Average case
\(O(n^2)\)
for comparison and swapping
Worst case
\(O(n^2)\)
for comparison and swapping

D. Insertion sort#
Start from the first element
When a new element comes in, compare and insert
Repeat the above steps for the remaining elements
Cases
\(O()\)
Note
Best case
\(O(n)\)
for comparison
Average case
\(O(n^2)\)
for comparison and swapping
Worst case
\(O(n^2)\)
for comparison and swapping

E. Merge sort#
Recursively divide the current lists into sub-lists
Sort the elements of 2 sub-lists and merge into one list
Repeat the above steps
Cases
\(O()\)
Note
Best case
\(O(n\log{n})\)
for merging and sorting
Average case
\(O(n\log{n})\)
for merging and sorting
Worst case
\(O(n\log{n})\)
for merging and sorting

# Sample code of merge sort
def merge(L1, L2, compare):
"""
Assumes L1 and L2 are sorted lists and compare defines an ordering on the elements.
Returns a new sorted (by compare) list containing the same elements as (L1 + L2) would contain.
"""
result = []
i, j = 0, 0
while i < len(L1) and j < len(L2):
if compare(L1[i], L2[j]):
result.append(L1[i])
i += 1
else:
result.append(L2[j])
j += 1
while (i < len(L1)):
result.append(L1[i])
i += 1
while (j < len(L2)):
result.append(L2[j])
j += 1
return result
def mergeSort(L, compare = lambda x, y: x < y):
"""
Assumes L is a list, compare defines an ordering on elements of L
Returns a new sorted list with the same elements as L
"""
if len(L) < 2:
return L[:]
else:
middle = len(L)//2
left = mergeSort(L[:middle], compare)
right = mergeSort(L[middle:], compare)
return merge(left, right, compare)
import random
L = []
for i in range(20):
L.append(random.randint(-100,100))
print("L:")
print(L)
print("=="*50)
print("L ascend:")
print(mergeSort(L))
print("=="*50)
print("L descend:")
print(mergeSort(L, lambda x, y: x > y))
L:
[1, 75, 37, 40, -90, 58, 6, 21, -35, -45, -67, -98, -99, -39, -58, 6, -33, 87, -70, 14]
====================================================================================================
L ascend:
[-99, -98, -90, -70, -67, -58, -45, -39, -35, -33, 1, 6, 6, 14, 21, 37, 40, 58, 75, 87]
====================================================================================================
L descend:
[87, 75, 58, 40, 37, 21, 14, 6, 6, 1, -33, -35, -39, -45, -58, -67, -70, -90, -98, -99]
Lambda#
A small function without name (or name
lambda)Syntax
lambda arg1, arg2, ...: <expressions>
# Examples
# 1
a = lambda x,y: x<y
print(a(4,3))
# 2
b = lambda x: x**2 + 2*x**1 + 1*x**0
print("b(4) = {}".format(b(4)))
print("b(0) = {}".format(b(0)))
print("b(1) = {}".format(b(1)))
False
b(4) = 25
b(0) = 1
b(1) = 4
Summary of sorting algorithms#
Cases |
Monkey sort |
Bubble sort |
Selection sort |
Insertion sort |
Merge sort |
|---|---|---|---|---|---|
Best case |
\(O(n)\) |
\(O(n)\) |
\(O(n^2)\) |
\(O(n)\) |
\(O(n\log{n})\) |
Average case |
\(O(n \times n!)\) |
\(O(n^2)\) |
\(O(n^2)\) |
\(O(n^2)\) |
\(O(n\log{n})\) |
Worst case |
\(O(\infty)\) |
\(O(n^2)\) |
\(O(n^2)\) |
\(O(n^2)\) |
\(O(n\log{n})\) |
Hash table#
The computational complexity of searching an element in a sorted list via bisection search is \(O(\log{n})\).
Is it possible to achieve this goal with \(O(1)\)?
Using a lookup table: Key-Value pair
Direct access table#
The easiest way
Waste space
Hash table#
To utilize the space efficiently
Assuming the number of keys is \(n\), and the size of table is \(m\). The objective of the hash function is mapping \(n\) possible keys to \(m\) buckets (the size of hash table) so that \(\text{the index of bucket} = h(\text{key})\).
However, this is very difficult because the size of universal key space is usually \(\gg m\), resulting in the collision, i.e. mapping two different keys to the same bucket (index).
In this course, we are going to introduce 2 fundamental approaches to create the hash function. For more approaches, you can learn it from the other courses in this campus or the Internet.
Division method#
Calculate the remainder via modulus: \(h(\text{key}) = \text{key} \ mod \ m\) for \(m\) buckets.
Ex: \(m = 16\)
\[\begin{split} \begin{aligned} h(\text{key94}) &= 94 \ mod \ 16 &= 14, & \ \text{the item of key94 will be put into the} \ 14^{th} \ \text{bucket.} \\ h(\text{key28}) &= 28 \ mod \ 16 &= 12, & \ \text{the item of key28 will be put into the} \ 12^{th} \ \text{bucket.} \\ h(\text{key87}) &= 87 \ mod \ 16 &= 7, & \ \text{the item of key87 will be put into the} \ 7^{th} \ \text{bucket.} \\ h(\text{key46}) &= 46 \ mod \ 16 &= 14, & \ \text{the item of key46 will be put into the} \ {\color{#FFFF00}{14^{th}}} \ \text{bucket.} \\ \end{aligned} \end{split}\]
Pros: Quick
Cons: It is not easy to choose an optimal \(m\) (because we never know the range of data).
Multiplication method#
Because we never know the range or the distribution of key, it is difficult to choose an optimal \(m\) for general cases.
Another way:
Assuming the size of hash table \({\color{#FFFF00}{m}} = 2^p\)
Choose a constant \({\color{#FFFF00}{A}} \text{, where} \ 0 < A < 1\)
For a key: \(\color{#FFFF00}{K}\), multiply \(\color{#FFFF00}{K}\) by \(\color{#FFFF00}{A}\), get \(\color{#FFFF00}{KA}\)
Extract the fractional part \(\color{#FFFF00}{f}\) of \(\color{#FFFF00}{KA}\), \(f = KA - \lfloor KA \rfloor\)
Multiply \(\color{#FFFF00}{f}\) by \(\color{#FFFF00}{m}\), get \(\color{#FFFF00}{mf}\)
\(h(\text{key}) = \lfloor mf \rfloor\)
Example:
\(m = 2^4, \ A = \frac{15}{32}\)
\(K \ (\text{decimal number})\)
\(K \ (\text{binary number})\)
\(KA\)
\(f\)
\(mf\)
\(h(\text{key})\)
\(94\)
\((1011110)_2\)
\(\frac{1410}{32} = 44 + \frac{1}{16}\)
\((0.00010)_2\)
\((0001.0)_2\)
\(1\)
\(28\)
\((0011100)_2\)
\(\frac{420}{32} = 13 + \frac{1}{8}\)
\((0.00100)_2\)
\((0010.0)_2\)
\(2\)
\(87\)
\((1010111)_2\)
\(\frac{1305}{32} = 40 + \frac{1}{2} + \frac{1}{4} + \frac{1}{32}\)
\((0.11001)_2\)
\((1100.1)_2\)
\(12\)
\(46\)
\((0101110)_2\)
\(\frac{690}{32} = 21 + \frac{1}{2} + \frac{1}{16}\)
\((0.10010)_2\)
\((1001.0)_2\)
\(9\)
How to choose \(A\)?
Use golden ratio: \(\frac{\sqrt{5}-1}{2}\)
For more information, please refer to: